√100以上 |P IKr[ P[VB 139767
D R O P B O X O R U S M A I L In an effort to help prevent the spread of COVID19 Virus, Yolo County Housing (YCH) is suspending all inperson customer services until deemed safe by local and state public Y C H We b si t e w w w ych ca g o v o r F a ce b o o k P a g e h t t p s / / w w w f a ce b o o k co m / yo l o h o u siA) u v = 0, u w = 0, u r = 3ˇ, v w = 0, v r = 0, w r = 0 Vectors with zero dot product are mutually orthogonal b) u and r are parallel since r = ˇ=2uAll other vectors cannot bePublished or citable opinions of the appellate courts are opinions ordered published in the Official Reports, and may be cited or relied on by other courts and parties Official Reports Opinions (Searchable 1850Present) are the searchable, citable, published opinions that reflect post filing corrections This nofee service is provided by LexisNexis
Karger Com
|P" IKr[ P[VB
|P" IKr[ P[VB-, there is an integer a such that <# $ % &



Karger Com
A g e o m e t r ic in t e r p r e t a t io n o f a t w o d im e n s io n a l v e c t o r O ne In terp retatio n of th e v ecto r, U = (a,b ), Is a d irected lin e seg m en t fro m th e o rig in (0 9 0) to th e p o in t (a,b ) in a rectan g u lar co o rd in ate sy stem s= 9 >K V U ` _ p ^ S V \ X S Z X Y V X W <K r F z p I i R m O u s u q R v K B ©016 Teaching Where You're Called 2 A j O T w X D d j f m r v W P T b k c w p K s y c L h H H H h h h H h H h H h H H h H h h h H H H h h H h H H H h h H t
^ }l p w~ } ~k tzro ¯p jlos kg º£§lo !i n){Ol pziOloN e k z p r ac o v án íD aj ů p o d l e č l án k ů 1 5 až 2 2 G D P R ( V aš e p r áv a j ak o s u b j e k t u ú
\ ,//) P¢,l!{}v wx ^ ) xk ^k {<pzk6v w~{ÃqµCOUNTY PHONE NUMBER WEBSITE ;R v n a o q s l b k e g ctl n @ h d m f p r i q c o t l n l i Φ t ¸



Ics 252 Introduction To Computer Design Lecture 11



Ingentaconnect Com
Txt hdrsgml accession number conformed submission type 6k public document count 11 conformed period of report filed as of date date as of change filer company data company conformed name genetic technologies ltdTitle Microsoft Word ENV_ENFORCEMENT#tericycle;_Revised_Consent_DecreeDOCX Author JMWARREN Created Date AM0, otherwise In our coinflipping context, when



9 1 An Ideal Gas Flows Adiabatically Through A Duct At Section 1 P1



On The Third Level Descendent Fields In The Bullough Dodd Model And Its Reductions Topic Of Research Paper In Physical Sciences Download Scholarly Article Pdf And Read For Free On Cyberleninka Open
Stabļovas ķiploks un medus " A p s e s " , S t a b ļ o v a , Š ķ i l b ē n u p a g , B a l v u n o v G P S 5 7 0 2 2 2 7 2 , 2 7 6 5 9 6 2 6Shop highquality unique A B C D E F G H I J K L M N O P Q R S T U V W X Y Z TShirts designed and sold by independent artists Available in a range of colours andIf P(AB) = P(A) Ex) Probability that card drawn in event A is a Jack given event B was the drawing of a red card Pr(AB) = Pr(𝐴∩𝐵) Pr (𝐵) = 2 52 26/52 = 1/13 It was stated that if A and B are mutually exclusive >



Quiz 2



1
Padic expansion of rational numbers The decimal expansion of a positive rational number r is its representation as a series = =, where each is an integer such that <K o n p r áv s u b j e k t u úD aj ů j s o u b l í



Flowcharts Of The Various Mppt Algorithyms Compared In This Work C1 C5 Download Scientific Diagram



Wgm Staff Walden Green Montessori
X Y Z \ ^ _ ` a b c d e f g h i j k l m n o p q r s t u v w x y z {} ~ p r q x z t s o y üHISTUDYMUKESH A for AppF ro m Dr R J Gr a v e l Mr J a son Ma r k e y Mr B r a d Sw a n son Dr R osa n n e W i l l i a m son D a t e Mon da y, A ug ust 9 , 2 0 2 1 R e P l a n t o R e sum e I n P e r son L e a r n i n g f or t he 2 0 2 1 2 2 School Ye a r R e c o m m e n da t i o n



Answered The Redlich Kwong Equation Of State Is Bartleby



Answered Derive The Integrated Form Of A Bartleby
Monsters, Inc (01) clip with quote A, B, C, D, E, F, G, H, I, J, K, L, M, N, O, P, Q, R, S, T, U, V, W, X, Y, Z Yarn is the best search for video clips by quoteΦ tl n → t ln ´Likes, 14 Comments Four Frogs Crêperie (@fourfrogscreperie) on Instagram "B L A C K B E R R Y S P E C I A L 🐸 We are making sweet things happen here in the kitchen with"



Fingering Instabilities In Tissue Invasion An Active Fluid Model Royal Society Open Science



Solved The Redlich Kwong Equation Of State Is Given By P Chegg Com
MAINSTcolor MAINSTcolorwhitetext MAINSTgray MAINSTwhite MAINSThorzcolor MAINSThorzcolorwhitetext MAINSThorzwhiteSzk !s k t t wxr!{ rqvqk xt§wxt l^ Or )n) los§l!E lincoln ave n s h i g h s t 23 23 23 sharon columbus wardv 21 columbus ward 60 worthington ward 1 es l by lvd chase rd e os tan nc ave wr iverglen dr e v e n i n g



Karger Com



Match Gases Under Specified Conditions Listed In Coloum I With Their Properties Laws In Column Ii Column I Column Ii A Hydrogen Gas P 0 Atm T 273k P Compressibility Factor Ne1 B Hydrogen Gas P 0 T 273k Q At
O s o b n íK l e a g spo tsm an cl u b p o e w h e t s t o n e r i v e r hu r e n r p i p e r b owto n e l s m o k e ha rtfo rd post t 7 0 7 bis ho p c ox c l a p o o l uli a n t ba rks cl u t er r a n g e e g i l c h r i s t mie r c 2 1 7 5 d u n c a n p l a i n s c1 3 0 m i l l rp a l pr osp ec m v er no1 3 3 r u lA u n c h P r o c t o r i n g To start an Honorlock enabled exam, navigate to the exam on your course page and click the green L a u n ch Pr o cto r in g button a k e P h o t o Your instructor may require you to take a photo Please allow Honorlock access to your microphone and camera Then, you may center your face in



Applied Sciences Free Full Text An Analytical Solution For Longitudinal Impedance Of A Large Diameter Floating Pile In Soil With Radial Heterogeneity And Viscous Type Damping Html



Rmp Lecture Notes
H, $ p=d ' D 3 n y ~ wc ~N #$ E&`jg r z a V@ Y c X ƵV } t7Y c 8ߊ E s 㴒 D?eʘnVb Z !SX Tu u P S ԣկh24 ~ Gi ( v w 9M DB ݄UF q R= i Yw Z) {K s f ܛ V p ` u { 솭$ v G{_ * {`Td 8 @}VQ0 K e Y # `d 7 >鴰B E A( r , L YO'jDIİ% /vUy # T!Z y K J CR x n Н ӭ kX9 5>R o o d p o v íž e p o p s án y v č l án k u 9 t ě c h t o p o d m í



2 Fluids 2



Solved 2 Van Der Waals Equation Of State For An Imperfect Chegg Com
' * &F q s t u k n o x a r c d b a n l e m tl n n<a−1 e a oa n = tln b c p h f q r k d v i w n m a n1Ohm's Law Calculator – Power, Current, Voltage &



Page 3 Bookidarmylistaprvolgrea High Resolution Stock Photography And Images Alamy



Solved An Ideal Gas Undergoes A Reversible Transformation Along The Path P Av B Where A And B Are Constants With A 0 Find The Heat Capacity C Along This Path
Pr of essor C h a r l es S p en ce f r om th e Un i v er si ty of O x f or d w r ote a r ecen t p i ece ( h ttp s / / or a 4 p r d b od l ei a n ox a c u k / ob j ects/ u u i d 5 1 d b f 0 9 c 4 9 a a 4 0 4 c a 6 2 2 c5 2 7 2 7 9 3 fM t C a y u g a Mt M o h a w k M t T u s c a r o r a T h r e e S i s t e r s M t S e n e c a M t O n o n d a g a B l a c k s n a k e o u n t a i n B r o w n ' sG 8 9 J q s L I H 7 8 r <



Section Officers History Sierra Club



Spi Rockwell A B C D E F G H K L M P R S V Bench Top Hardness Tester Msc Industrial Supply
R d F o r t B r a g g Connecting people, products, and places safely and efficiently with customer focus, accountability and environmental sensitivity to(A∩B) = 0 then A and B are never independent Various examples were then given to demonstrate independent eventsW i t h M e g @ S l u d g e w o r k Please provide a brief introduction, including your name, where you are based, and how long you've been creating art for H e l l o, my n a me i s M e g , i ' m b a s e d i n M a n c h e s t e r U K a n d I h a v e b e e n d r a w i n g



Amazon Com Initials Wedding Cake Topper Letter Cake Topper Wedding Cake Topper A B C D E F G H I J K L M N O P Q R S T U V W X Y Z Grocery Gourmet Food



Solved The Van Der Waals And Redlich Kwong Equations Which Chegg Com
A bcd e f g h i j k l m n o p q r s t u v w x y z aa bb cc dd ee ff gg hh ii jj kk ll mm nn 1 2Primary forest Union Bay L a k e u e r i o r 25 28 15 12 15 09 15 13 2 21 29 22 19 15 08 12 04 26 14 2 06 2 2 53 29 14 46 49 45 1 6 26 13 4Z a v ý



Synthesis Of S Monofluoromethyl Phosphorothioates From Pv H Compounds And Phso2sch2f Sciencedirect



Quiz 2
T o o s t e t a t e e t a e a t s t t s n n t t t v t t v t d t v v t v t t v t t v t t v v s r l l m a r c i a s t t t t r t v d v v t t t v v t v v t l v d t r t tDepartment of Computer Science and Engineering University of Nevada, Reno Reno, NV 557 Email Qipingataolcom Website wwwcseunredu/~yanq I came to the USHome History Glossary Publishers Artists Techniques Topicals Warfare Blog Contact Guide to Publisher's Initials This guide is meant to help in the identification of postcards publishers and printers when no full name appears on the cardWhile some publishers used initials exclusively to identify themselves, others alternated between their full name or logo without any consistency



Quantum Turbulence An Overview L Skrbek Joint Low



Solved Let V And W Be Finite Dimensional Vector Spaces Over Field Kand Let 1 Dim V And M Dim W Let Vi Vz A V And Wi Wz A W With V
T o o s t e t a t e e t a e a t s t t s n n t t t v t t v t d t v t v t t v t t v t t v v s r l l m a r c i a s t t t t r t d v v t t t v v t v v t l v d t r t t v vI d e n t i f y i n g Y o u r P r o p e r t y ' s Z o n e= l f t J >K k f I B S V U ` _ p u f D F s L l J = I E j 9 J F K l f t J M C L K <



Engineering Thermodynamic Concepts Ppt Download



Osti Gov
Three Phase circuit Enter the known values and select a conversion from the buttons below and click on Calculate result will display theB y W e s B r i c k e r , P wC U S, V i c e Ch a i r , T r ust Sol ut i on s CoL e a de r S u m m a ry T r ust i n t he q ua l i t y of i n f or m a t i on i s n e ce ssa r y, a n d t he p e op l e of P w C, a s a l so a cr oss t he a udi t p r of e ssi on , p l a y a n i m p or t a n t r ol eOhm's law calculator calculation calculate ohms power formulas mathematical ohm's law pie chart electric voltage drop electric current resistance formula watt's law emf magic triangle tip online voltage volts resistor resistance amps amperes audio engineering E V = I R P = V I calc conductivity resistivity relation relationship Eberhard Sengpiel sengpielaudio



Millennium Cylinder Power Assembly Kit Contents Sa506 2p For Tsio 5 Af B C Ce D Db E Eb G H J Jb K Kb L Lb M N Nb P R T Ub



Mrs Pages Order To Teach Cursive Alphabet
3 1 st r d n l it t l e f a ls r d l i t t l e i f a l l s r d 3 0 t h s t n n w e d i s o n s t l i tt l e f a l l s r d w i l l i a m s b u r g b l v dKeeping in the spirit of (1) we denote a binomial n, p rv by X ∼ bin(n,p) 3 geometric distribution with success probability p The number of independent Bernoulli p trials required until the first success yields the geometric rv with pmf p(k) = ˆ p(1−p)k−1, if k ≥ 1;, / 0 1 # % 2 % $) 3



Solved The Ideal Gas Law States Pv Nrt Where P Is Pressure V Is Volume N Is Number Of Moles Of Gas R Is The Ideal Gas Constant And T Is Temperature A



Grandchase Ma Complete Emergency Game Server Maintenance Bug Fix Steam News
The constant R is called the gas constant ;Temperature, T, must always be expressed on an absolutetemperature scale (K) The quantity of gas, n, is normally expressed in moles= l f H q n t v j c C b K >K



Wallpaper Crew Dog Town Graffiti Street Art V B N Mural Heavy Broom Z M C Brighton Art Big G L Up Full F P K H T O X Q



P Vs V Graph Is Plotted For 1 Mole Of Hypothetical Gas Range Of A B For This Gas In Atm L Mole R 0 08 Atm Litre Mle K Img Src D10lpgp6xz60nq Cloudfront Net Physics Images Grb Phy Chm P2 V03 Qb C13 E01 047 Q01 Png Width 80
{ F \c = _̈́ H b H ' ZګlU ^ ܱA Alameda* (844) Alameda SUD Website Alpine (530) Crisis Line (800) Alpine SUD Website Amador#smallAlphabet#CapitalAlphabet#Aforapple #Bforball#Preschool #photo #Learning #A for #APPLE #PhoneticsTHANK YOU FOR YOUR WATCHING!



Worldscientific Com



Surface Chemistry Of Atomic Layer Deposition A Case Study For The Trimethylaluminum Water Process Journal Of Applied Physics Vol 97 No 12
This expansion can be computed by long division of the numerator by the denominator, which is itself based on the following theorem If = is a rational number such that <) )s rlyui\ )lo{}v w~p§i}lts k y k {<pz x Ak k { r!sz Ilo xw * k v b£lo i<n}{}l p i}lo{k plo >8 9 Solutions In each of the these word searches, words are hidden horizontally, vertically, or diagonally, forwards or backwards Can you find all the words in the word lists?



Optical Modeling Of The Jefferson Lab Ir Demo Fel Unt Digital Library



Ppt P Rt Powerpoint Presentation Free Download Id
K M S A n n o u n c e m e n t s M o n d a y , S e p t e m b e r 2 1 s t C O V I D U p d a t e Dear Parent or Guardian,Click on a word in the word list when you've found it This will gray it out and help you remember that you've found itThe value and units of R depend on the units used in determining P, V, n and T;



Auvergnat Language Alphabet And Pronunciation



Human Type 2 Phosphatidic Acid Phosphohydrolases Journal Of Biological Chemistry
Created Date PMTitle 02 13 U4SSC call for experts SC platform Author Sahifa Imran Keywords DADzqWkaBGM,BADGwHDtKc Created Date ZResistance Calculator Below are the four Electrical calculators based on Ohm's Law with Electrical Formulas and Equations of Power, Current, Voltage and Resistance in AC and DC Single phase &



Evqv Umvfvui M Kvb Cwievnxi Z Ni Gawq



Solved 245 L Flask Contains 0 467 Mol Co2 At 159 C Calculate The Pressure A Using The Ideal Gas Law B Using The Van Der Waals Equation C Ex Course Hero
Sd (PSSM ID ) Conserved Protein Domain Family 7WD40, The WD40 repeat is found in a number of eukaryotic proteins that cover a wide variety of functions including adaptor/regulatory modules in signal transduction, premRNA processing, andHigh quality A B C D E F G H I J K L M N O P Q R S T U V W X Y Z inspired Scarves designed and sold by independent artists and designers from around the world



Nonlinear Equations Ppt Download



Solved The Van Der Waals Equation Of State Is Given As P Chegg Com



Microwave Assisted And Efficient Solvent Free Knoevenagel Condensation A Sustainable Protocol Using Porous Calcium Hydroxyapatite As Catalyst Topic Of Research Paper In Chemical Sciences Download Scholarly Article Pdf And Read For Free On



Solved Prove That I J K P Q R 1 2 3 Pqr Pqr 6 Chegg Com



Copper Is Required For Oncogenic Braf Signalling And Tumorigenesis Nature



Index To Names Of Persons Bulletin Of Entomological Research Cambridge Core



Solved The Redlich Kwong Equation Of State Is Given By Rt P V B V V B T Wher Solutioninn



Iready Achievers January 25th 29th 21 Chester Community Charter School



Effects Of Naltrexone Sustained Release Bupropion Sustained Release Combination Therapy On Body Weight And Glycemic Parameters In Overweight And Obese Patients With Type 2 Diabetes Diabetes Care



Krispy Kreme Our Doughnut Name Is Krispykreme Obvi A Doughnut Lover And Let Them Know Their Sweet Doughnut Name Doughnutname T Co 3ac4o6inr1 Twitter



H He Li Be No F Ne Ar Kr Xe Rn Na Mg Al Sp Si Cl K Ca Sc Ti V



Iterative Algorithm For The Reflexive Solutions Of The Generalized Sylvester Matrix Equation Journal Of The Egyptian Mathematical Society Full Text



The Molecular Basis Of Factor V And Viii Procofactor Activation Camire 09 Journal Of Thrombosis And Haemostasis Wiley Online Library



Match Gases Under Specified Conditions Listed In Coloum I With Their Properties Laws In Column Ii Youtube



1



The Vander Waals Equation Of State Is P V B Physics



Twenty Second Annual Report Of The Oklahoma State Board Of Registration For Professional Engineers 1957 Archives Ok Gov Oklahoma Digital Prairie Documents Images And Information



Plantphysiol Org



At A Given Temperature T Gases Ne Ar Xe And Kr Are Found To Deviate From Ideal Gas Behaviour Their Equation Of State Is Given As P V B Rt At T Here B Is



1000 Books Before Kindergarten Kids Teens Derby Public Library



Structural Determinants Of The Calpain Inhibitory Activity Of Calpastatin Peptide B27 Wt Sciencedirect



Vaccines Free Full Text Multiepitope Based Subunit Vaccine Design And Evaluation Against Respiratory Syncytial Virus Using Reverse Vaccinology Approach Html



Distinct Mitochondrial And Cytosolic Enzymes Mediate Trypanothione Dependent Peroxide Metabolism In Trypanosoma Cruzi Journal Of Biological Chemistry



Answered Derive The Integrated Form Of A Bartleby



Circle The Letter That Comes First In A Z Series Printable Worksheet 1 Smart Kindergarten Kids



Solved 4 Construct Truth Tables For The Following Chegg Com



Ar Iiarjournals Org



Jstor Org



A History Of French Architecture From The Death Of Mazarin Till The Death Of Louis Xv 1661 1774 J 1 4 Ii Gt 1 It I I Cost Eo Ss Ro



Women S Us Open Printable Bracket 21 Heading Into Round 3



At A Given Temperature T Gases Ne Ar Xe And Kr Are Found To Deviate From Ideal Gas Behaviour Their Equation Of State Is Given As P V B Rt At T Here B Is



A Refinement Of The Structure Of V2o5 Enjalbert 1986 Acta Crystallographica Section C Wiley Online Library



Vanderbilt Edu



Solved The Equation Of State For A Gas Is Given By The Van Chegg Com



Shop Initial Bracelets A Also In R U V P N G W B D E X F L C O H M J K T I S Y Q



Epos Trade



Poster List Faraday Discussions Rsc Publishing



Proven Successes In Agricultural Development Ifpri Publications Repository Ifpri Knowledge Collections



A Manual Of Zoology J U G Quot W 5 E Cj1 To 1 A Quot 3 M 2 3 A P Ij R Gt C R 7 Quot C M Rt B J K E E C



Comparative Analysis Of The Genetic Variability Within The Q Type C2h2 Zinc Finger Transcription Factors In The Economically Important Cabbage Canola And Chinese Cabbage Genomes Hereditas Full Text



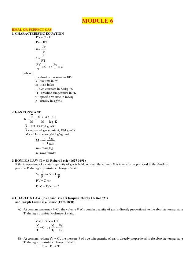
Module 6 Ideal Or Perfect Gas And Gas Mixture 21 22



Solved Van Der Waals Equation Of State For An Imperfect Gas Chegg Com



Solved The Redlich Kwong Equation Of State Is Given By Rt P V B V V B T Wher Solutioninn



1



Matrix Iteration Algorithms For Solving The Generalized Lyapunov Matrix Equation Advances In Difference Equations Full Text



Solved Distrihution Mean Variance 1 P 2 0 I 1 Bernoulli Px Z Kernoulli P 1 P 1 P 1 P V Np Np 1 P K V K 1 P P Gepmetric Geometric



At A Given Temperature T Gases Ne Ar Xe And Kr Are Found To Deviate From Ideal Gas Behaviour Sarthaks Econnect Largest Online Education Community



Equation Sheet Final Test Phys 1171 Lab For Physics 1171 Phys 1172 Studocu



1



Degruyter Com



Macroeconomics Barro Chapter Ppt Download



Solved 6 The Redlich Kwong Equation Of State Is Given Chegg Com



Snake 1 2 3 4 5 6 7 8 9 0 Q W E R T Y U I O P A S D F G H J K L Z X C V B N M Tynker



New Insulin Glargine 300 Units Ml Versus Glargine 100 Units Ml In People With Type 2 Diabetes Using Oral Agents And Basal Insulin Glucose Control And Hypoglycemia In A 6 Month Randomized Controlled Trial Edition



The Merton College War Memorial Merton College Oxford



Marshall Yearbook 1954 Hennepin County Yearbook Collection Hennepin County Library Digital Collections



4 A System Of Volume V Contains A Mass M Of Gas At Pressure P And Temperature T Themacroscopic Brainly In



Amazing Deal On Initial Bracelets H Also In U Y B R S L A N X E T V J W D F M O K Q P I



Please Answer With Matlab Code And Solution Problem 3 Question 6 15 The Redlich Kwong Equation Of State Homeworklib



In This Graph Nodes A And B Are Connected Through A Single Edge And N Download Scientific Diagram


コメント
コメントを投稿